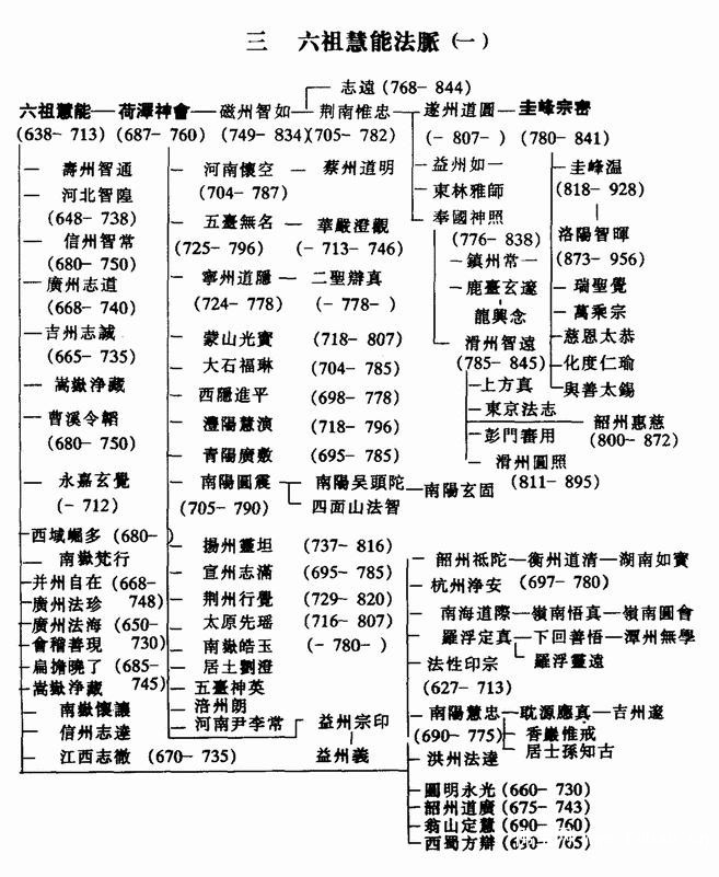
中国禅宗宗派法脉传承图·六祖慧能法脉
2025-09-05

中国禅宗宗派法脉传承图六祖慧能法脉



相关文章
最新文章
内在的价值
2分钟前
素食者不遭杀劫
半小时前
莴笋芸豆是补钙健骨最佳搭配(图文)
5小时前
聚散都是缘,路要自己走
5小时前
海涛法师:如何迅速积累福报?
18小时前
慧律法师:善护口业:不听是非 不传是非
18小时前
海涛法师:生命最高的快乐和幸福
19小时前
海涛法师:三世因果报应的145种对应关系
19小时前
慧律法师:无意识下死亡能否往生-慧律法师
20小时前
海涛法师:慈悲才有快乐,自私带来痛苦!
20小时前微信分享
扫描二维码分享到微信或朋友圈
链接已复制
